Elektor Team (9534)

€5 (FREE for Members)

| EE 58 October 1987 RESEARCH COLLABORATION TO BOOST INFORMATION The fast moving world of infor- mation technology has wit- nessed two signifi...

€5 (FREE for Members)

| EE October 1987 THE DESK-TOP SUPERCOMPUTER by Staniforth Webb Modular concepts of computer structure using large numbers of transputers, eac...

€5 (FREE for Members)

| EE 60 October 1987 BACKGROUND TO HOLLOW EMITTER TECHNOLOGY by Sue Cain and Ray Ambrose* Hollow emitter technology falls into the area of pow...

€5 (FREE for Members)

| EE 62 October 1987 TECHNOLOGISTS LOOK TO BRITAIN IN EUROPE"S GREAT EUREKA PROJECT Right up until 1985 "Eureka", as every schoolboy knew it,...

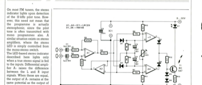
€5 (FREE for Members)

| EE 18 September 1987 SINGLE-CHIP MICROCONTROLLERS Single-chip microcontrollers, such as Intel"s MCS-51 series described in this article, are...

€5 (FREE for Members)

| Sept mber 19E8 TESTING THE INSTRUMENTS OF TOMORROW The increasing use of digital technology, rather than the previous generation of ana- log...

€5 (FREE for Members)

| EE September 1987 STREAM ENCRYPTION by B.P. McArdle One of the evils peculiar to the computerized world is hacking- the unlawful accessing o...

€5 (FREE for Members)

| ptember 1987 Measurements of ventricular distances by using ultrasonic techniques by Baki Koyuncu (Physics Department, Kuwait University, Ku...

€5 (FREE for Members)

| EE 34 September 1987 would be displayed by the dis- play units. The transmitted power levels would set a more stringent limit on large dista...

€5 (FREE for Members)

| 15 16 Z1 EE September 1987 FILTERS: THEORY & PRACTICE 2 Fundamental sections from which more complex ones are built are called prototype fil...