Elektor Team (9510)

Members Only​

| Many different methods are followed to generate mains synchronised pulses. This circuit employs an opto-coupler to give complete isolatio...

Members Only​

| Transistors Tl and T2 form a voltage amplifier with a high input impedance and a low output impedance. When the # slider of preset pot...

Members Only​

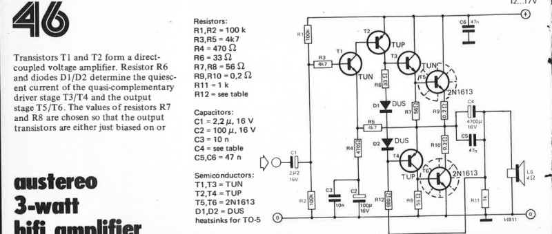
| Transistors TI and T2 form a direct- coupled voltage amplifier. Resistor R6 and diodes D l /D2 determine the quiesc- ent current of the qu...

Members Only​

| Transistors TI and T2 form a direct- coupled voltage amplifier. Resistor R6 and diodes D l /D2 determine the quiesc- ent current of the qu...

| The mostronome is a metronome which differs from all other types in that it does not produce a `tap`, but a brief whistle. This is pleasa...

Members Only​

| Many pocket calculators have a constant factor memory. If a 1 is stored in this memory, depressing the t key adds l to the number al...

Members Only​

| Many pocket calculators have a constant factor memory. If a 1 is stored in this memory, depressing the t key adds l to the number al...

Members Only​

| The `austereo` 3-watt amplifier is used as a drive amplifier for the 2N3055 out- put transistors, and very few changes in the circuit or...

Members Only​

| Most electronic organs use multiple mechanical key contact assemblies, which can be eliminated by multiple electronic gates operated by a...

Members Only​

| Most electronic organs use multiple mechanical key contact assemblies, which can be eliminated by multiple electronic gates operated by a...