Audiotronics
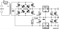
In our new series of articles, starting with Elektor 3-4/2026, we will present a large number of audio circuits and small circuit projects, which are expressly intended for DIY construction and for which PCB layouts have been designed. All projects are built with through-hole components and are therefore suitable especially for the beginning electronics hobbyist. This page was created to offer the downloads.

Discussion (3 comments)