| PROGRAMMABLE FREQUENCY DIVIDER he circutt the diagram is based Ton in which contatns a row of se- IC2, sv ries-connected binary scalers. The...
| PROGRAMMABLE FREQUENCY DIVIDER he circutt the diagram is based Ton in which contatns a row of se- IC2, sv ries-connected binary scalers. The...
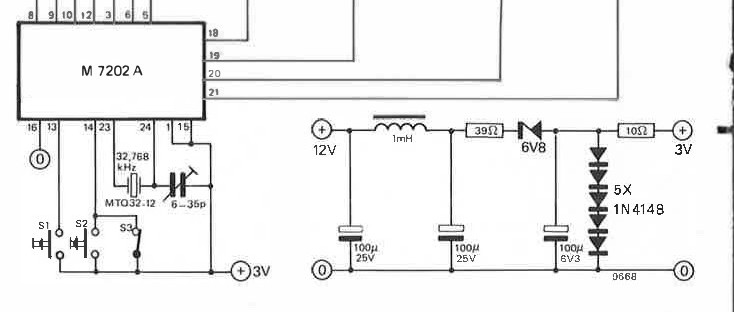
| . for sleepy drivers radio can be switched on and off via a relay contact. Switch on the supply; the display should then flash. Setting the...
| The TTL-I 7.4123 comprises two monoflop (MF! and MF2) which can be triggered by a positive edge on the respective B-input. In this c...
| The E1109 COSMOS IC contains all the functions necessary for a 12 or 24 hour clock. It incorporates an oscillator circuit requiring only an...