Elektor Circuit Special 2025
on
Inside the Circuit Special 2025
Need a new DIY electronics project? Look no further than this edition. Highlights include the ESP32 Audio Transceiver Board, the Neon Lamp Dice project, a DDS generator with ATtiny, a capacitance meter project, and a small audio mixer.- ESP32 Audio Transceiver Board (Part 1): SD Card WAV File Player Demo
- Basic AC-Load-On Monitor: Save Energy with a Simple Device
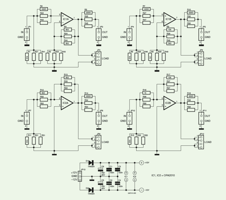
- Small Audio Mixer: A Simple and Versatile Scalable Design
- Magnet Finder With a Simple Hall-Effect Sensor
- Power Banks in Parallel: A Three-Day Continuous Power Solution
- 550-mW “Lamp” Audio Amplifier: Get the Warm Sound of Vacuum Tubes with Ease
- Opamp-Tester V2
- HQ RIAA Preamplifier: Get the Most Out of Your Vinyl Records!
- Infrared Remote-Controlled Dimmer
- VFO Up to 15 MHz: An Implementation with Raspberry Pi Pico
- Boosting Wi-Fi Range of the ESP32-C3 SuperMini
- Capacitance Meter: 20 pF to 600 nF
- Turntable Speed Calibrator: An Arduino-Based 100–120 Hz Strobe Light Generator
- Software Tip: How to Use switch…case on Strings in C++/Arduino IDE
- Neon Lamp Dice
- Violin Tuner with ATtiny202
- USB Measurement Adapter: Testing Current and Signal Quality of USB Ports
- 4…20 mA Current Output for Arduino Uno: A Reliable, EMI-Insensitive Current Loop Interface
- Vacuum Cleaner Automatic Control
- DDS Generator with ATtiny
- Fuse Guard: Monitoring a Fuse with a Flashing LED
- Smart Staircase Light Timer
- Parking Sensor Tester: Finding Defects in the PDC System of a Car
- Experiment: Toward a Mixed-Signal Theremin?
- Smarten Up Your Shutters: Controlling Velux Hardware With an ESP32 and MQTT
- Raspberry Pi Smart Power Button
- Essential Maker Tips: Professional Insights for Everyday Making
- Practical Projects with the 555 Timer
- Inspiring Hardware Designs for Your ESPs
- You Can Do Anything You Want With the Arduino Ecosystem at Your Side
- RGB LEDs with Integrated Control Circuit: ICLEDs Set Standards
- Infographics: Circuits and Circuit Design
- Solid-State Foot Warmer: Energy-Efficient Comfort
- Quasi-Analog Clockwork Mk II
- Is the M5Stamp Fly Quadcopter the Next Tello?
- ZD-8968 Hot-Air Soldering Station
Elektor is an essential resource for creative circuits and DIY electronics projects. Elektor Gold and Green Members can immerse themselves in these subjects! Our members enjoy full access to our online library, as well as benefits including a 10% discount on many products in the Elektor Store. We will also post the free digital Circuit Special Bonus edition on our Circuits & Circuit Design page.



Discussion (0 comments)