| Even the Sky is not the Limit: GPS as a Time Source
| Even the Sky is not the Limit: GPS as a Time Source
| From Von Neumann to RRAM,the Hardware Revolution for Energy-reduced AI
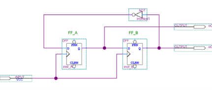
| Quadrature Signals are frequently used. Two clock signals with a 90-degree relation can very easily be created with only two D-FlipFlips. T...
| An Alternative for 3D POV Displays
| UALink, a new high-speed interconnect, in FPGA-based data acquisition systems ?
| Amplifying components like transistors, tubes, or Field-Effect Transistors (FETs) are inherently nonlinear. This makes the design of high-qu...
| Methods to find system's distortion-generating function, f(x). Determine the inverse distortion function g(x). And create an overall linear...
| Often a Log Compression is used to create a good match of (detected) signals that contain a very high dynamic range to be able to become dis...
| The USB GAD board has several high-speed analog channels to generate and acquire wideband analog signals. It also has digital I/O for handli...
| Lowcost wideband signal generator, oscilloscope, logic analyzer and more.. On the "USB GAD_base" board are multiple channels of highspeed D...