| Waveform Visualizer is a wall-mounted LED display that turns background noise into a clean, oscilloscope-style waveform. Built around a Rasp...
| Waveform Visualizer is a wall-mounted LED display that turns background noise into a clean, oscilloscope-style waveform. Built around a Rasp...
| Schaub-Lorenz Stereo 6000 is a reminder that “DIY audio” once meant serious mechanics, alignment, and proper bench work — not just wiring up...
| A fun and ultra-simple synth controller using a clothes pin and a light-dependent resistor! Modulate audio or control voltages just by pinch...
| Build your own compact FM stereo test transmitter that generates ultra-low distortion audio and precise VHF signals using only simple CMOS l...
| Shannon’s sampling theorem states that a signal of frequency f can be fully captured by sampling at 2f. Modern PC sound cards support rates...
| Clean up hum in your audio power amps with this smart supply design. The project demonstrates a simple way to cut ripple without full regula...
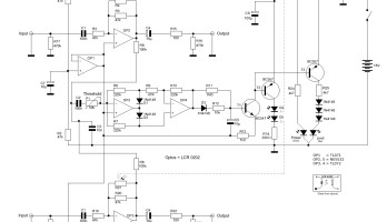
| Turn your synth or guitar into a distortion powerhouse with this versatile project. Featuring saturating amplifiers, switchable summation, a...
| Check out this USB-powered phono pre-amplifier module with excellent parameters suitable for the high-end archiving of vinyl records. The st...
| Fill any room with high-quality sound using the compact, energy-efficient Card Sound audio player. With micro SD storage and I²C/RS-485 cont...
| ESP32 microcontrollers, known for their versatility in IoT and smart home projects, also support digital audio via their I2S interface. In t...