| Open source projects ESPHome and Home Assistant turn home automation into a set-and-forget system instead of endless fiddling with MQTT brok...
| Open source projects ESPHome and Home Assistant turn home automation into a set-and-forget system instead of endless fiddling with MQTT brok...
| Long ago, before semiconductors became run-of-the-mill, a small neon lamp and a capacitor were used to generate a sawtooth…
| Intrusion detection and automatic garage door openers are just two examples of applications that commonly use infrared (IR) beam detectors....
| In the second episode of this series we described and energy-efficient relay with a few interesting characteristics. Here the authors elabor...
| Watching a rolling or scrolling message display a.k.a news ticker is as captivating as TV. Even after having read all the text twenty times...
| Which way do the wires run? This conundrum regularly faces electricians working in older buildings and do-it-yourself enthusiasts alike – in...
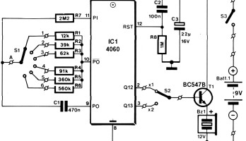
| Even though thousands of designs for all sorts of timers have been published over the years and commercially available timers exist in uncou...
| Fabulous open source projects like ESPurna, ESPHome and Home Assistant make home automation much easier. Instead of spending many hours on d...
| After the previous episodes about (ancient) radio techniques, we now return to a very house and garden, or more specifically, kitchen circui...
| The Six Digit Nixie Clock we published in Mai 2016 was greeted with a lot of enthusiasm. One of its users, F1Andy, posted a design for an up...