| Operating systems are usually associated with computers and powerful microcontroller boards with lots of memory, but they can also work on s...
| Operating systems are usually associated with computers and powerful microcontroller boards with lots of memory, but they can also work on s...
| For the past 20 years, Bruce Black has been tackling DIY electronics projects in a spare bedroom in his house, which is located in Clearwate...
| If you keep forgetting to take the 433 MHz remote for your garage door with you, then maybe this smartphone-based solution is better for you...
| It's time for the very last circuit of the year. Let's take a look at a mini Christmas tree circuit!
| Home automation done properly is like an invisible hand that gently pushes you up a hill. When it's there, it makes life a bit more comforta...
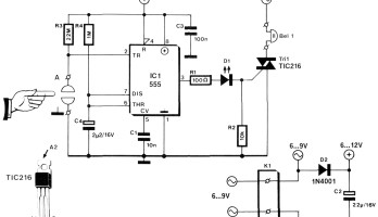
| Touch keys are a ubiquitous these days, but there was a time (whether you believe it or not) when they were something very special! Let's ta...
| By day, Dennis Kuschel works as a hardware developer for a German camera manufacturer. In his free time, he tackles interesting technical pr...
| Studio City, Los Angeles-based electrical engineer George Lydecker has one of the most well-equipped electronics workspaces we’ve seen in a...
| This multi-function clock is based on an ATMmega2560 Pro Mini board and features six PWM-controlled 7-segment color displays. This clock syn...
| The "big" ideas and projects of an electronics enthusiast are often not noticed by family and friends. A self-built oscillator or a servo co...