| This is a submission form Keysight Technologies. They have joined forces with FormFactor, Inc., a leading provider of essential test and mea...
| This is a submission form Keysight Technologies. They have joined forces with FormFactor, Inc., a leading provider of essential test and mea...
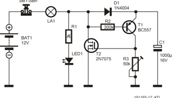
| In this latest variation of the ‘stairwell lamp circuit’ we will switch the mains voltage. But take note: this can be lethal! If you do not...
| This is a submission from on new Nordic Semiconductor multiprotocol SoC (System on Chip) nRF52833. It supports Bluetooth 5.1, Bluetooth Mesh...
| At HighTechXL, we truly believe that anyone who has an idea and wants to improve the lives of others, deserves a chance to become an entrepr...
| Last week we looked at an energy-efficient version of the stairwell lights switch. Although it works fine in principle, this circuit has the...
| After two great successes on the electronica trade show, Messe Munich and Elektor are proud to present the latest Edition of their Global St...
| This is a submission from Keysight about their presence at productronica 2019. Productronica is the leading trade fair for electronics devel...
| This is a submission from Apacer on NAND Flash Technology. It has become a mature technology, and the varieties of formats that are now avai...